Signaling Pathway Of Hgf And Met Pi3 K Download Scientific Diagram
The Hierarchical Gaussian Filter Hgf U K Represents Binary Download Scientific Diagram
Graphical Representation Of The Hgf And The Response Model In This Download Scientific Diagram
Hgf Beauty Collection By K Home Facebook
Hgf Induces Growth And Survival In Mm Hgf Is Produced Either By The Bm Download Scientific Diagram
The 3 Level Hgf For Binary Outcomes The Lowest Level X1 Is Binary Download Scientific Diagram
Effects Of Hgf And Kgf On Limbal Epithelial Sheet Outgrowth Limbal Download Scientific Diagram
Biological Roles Of Hepatocyte Growth Factor Met Signaling From Genetically Modified Animals Review
Hgf Bikini Dream By K About Facebook
Ppt X Dhf Ufpf Ljsf Ldlt Jflif S Ldiff Powerpoint Presentation Id 4847673
Angiogenic And Pleiotropic Effects Of Vegf165 And Hgf Combined Gene Therapy In A Rat Model Of Myocardial Infarction
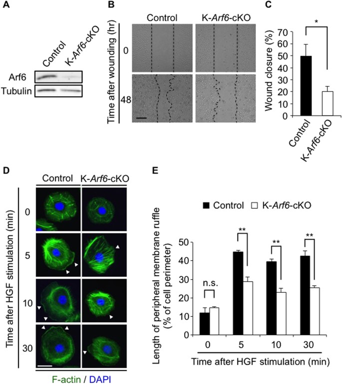
The Small G Protein Arf6 Expressed In Keratinocytes By Hgf Stimulation Is A Regulator For Skin Wound Healing Scientific Reports
Hgf Promotes Corneal Epithelial Cell Proliferation Human Corneal Download Scientific Diagram
Targeting Met In Cancer Obstacles And Potentials Insight Medical Publishing
Answered Defermine The Force In Member Fg Of The Bartleby
Hepatocyte Growth Factor Met And Cd44 In Colorectal Cancer Partners In Tumorigenesis And Therapy Resistance Sciencedirect